新闻中心
db电竞官网入口榆林中科干净动力立异研讨院职员雇用缘起
榆林中科洁净能源创新研究院(中国科学院大连化物所榆林基地,简称“榆林创新院”)是陕西省政府和中国科学院在共建榆林能源革命创新示范区的合作背景下,由榆林市委机构编制委员会批准登记的独立地方事业法人单位。榆林创新院位于榆林科创新城,一期园区占地109.64亩,总建筑面积8.66万平方米,有4栋实验楼及1栋办公楼
榆林创新院作为榆林能源革命创新示范区的核心和主要组成部分,紧密围绕示范区建设需求,立足榆林区域能源资源禀赋,以化石能源清洁高效利用与耦合替代、非化石能源多能互补与规模应用、工业低碳/零碳流程再造、数字化/智能化集成优化为四条主线,打造先进储能、氢能综合示范、氢与煤化工融合db电竞官网入口、二氧化碳资源化利用的四大平台,致力于突破能源清洁利用以及多能融合关键技术,为构建清洁低碳、安全高效的新型能源体系贡献力量。
目前已形成了氢能储能、煤化工下游、人工智能、CCUS及先进造气五大科研领域,积极打造科研创新及支撑平台,着力解决科技成果从基础研究到工业应用的瓶颈问题。现已正式挂牌和建设能源陕西实验室、陕西省能源清洁利用技术重点实验室和中科秦创原上郡能源实验室等省部级和市级科研创新平台。
榆林创新院作为连接政产学研的桥梁,以“不拘一格纳人才”为人才引进理念,坚持以多种形式汇聚高层次创新创业人才,吸引来自滑铁卢大学、清华大学等国内外知名高校人才加入,目前已有10余名博士全职工作在榆林创新院,管理及支撑岗位硕士及以上学历人员占比60%,高级职称占比30%。以“揭榜挂帅”制面向全国高校、研究院所开放科研基金,现有30多个科研团队参与科研项目,包括中国科学院院士包信和、加拿大皇家科学院、工程院院士陈忠伟、欧洲科学院院士唐军旺和加拿大工程院院士李小年4个院士团队加盟。2024年,获批陕西省博士后创新实践基地,享受陕西省“校招共用”政策,可广泛吸纳有创新潜能的博士加入,推进源头创新,助推产学研用融合发展。
榆林创新院坚持“人才第一”的发展理念,实施“育才计划”,诚邀各方团队和人才加盟,共创清洁低碳、安全高效的新型能源体系。
2. 事业编制人员与我院签订事业编制聘用合同,实行合同管理,缴纳五险、建立住房公积金、职业年金,享受午餐补贴、健康体检、带薪年假、教育培训等福利;
3. 项目聘用人员与第三方劳务派遣公司签订合同,实行合同管理,缴纳五险、建立住房公积金、享受午餐补贴、健康体检、带薪年假、教育培训等福利;
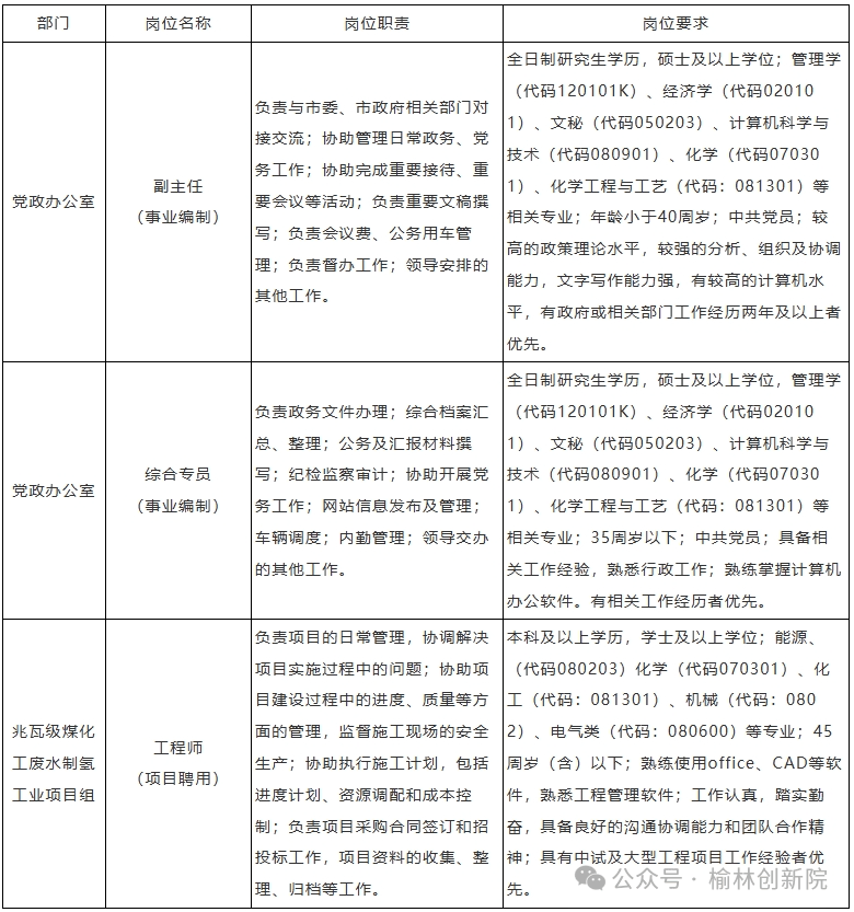
应聘党政办公室副主任岗位人员请填写《事业编制应聘登记表》,于2025年2月13日前发送至邮箱.cn,邮件及登记表命名格式:姓名-应聘部门-应聘岗位。
应聘党政办公室综合专员岗位人员请填写《事业编制应聘登记表》,于2025年1月22日前发送至邮箱.cn和.cn,邮件及登记表命名格式:姓名-应聘部门-应聘岗位。
应聘兆瓦级煤化工废水制氢工业项目组工程师岗位人员请填写《项目聘用应聘登记表》,于2025年1月22日前发送至邮箱.cn和.cn,邮件及登记表命名格式:姓名-应聘部门-应聘岗位。
DB旗舰·(中国区)官方网站
2025-03-23 01:34:34
浏览次数: 次
返回列表
